手机端
手机微信版
扫码使用
手机APP版
扫码下载
登 录
注 册
个人中心
购物车
0
退出
首页
考证
技能
企训
学历
实训
测评
您当前位置:
首页
>
选课中心
>
保研
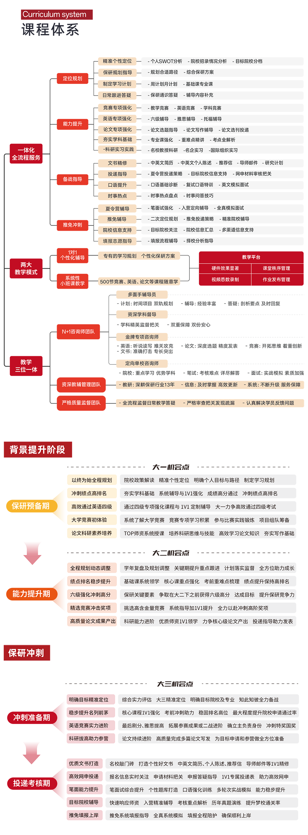
保研
培训类别:
优学状元默认
授课老师:
课程价格:
¥169,998.00
¥169,998.00
距离到期还有:
300
天
课程介绍
课程目录
分享
新浪微博
QQ空间
QQ好友
豆瓣
Facebook
Twitter
取消